?安徽饭店园地租赁招租通告
宣布日期:2022-02-16 浏览次数:5415 宣布人:安徽饭店
招租编号:AHFD2021-CZ006
安徽饭店是以安徽“省名”冠名的高星级百亿游戏旅馆,也是安徽省对外开放的主要“窗口”,特殊经由升级扩建刷新后,旅馆综合接待能力大幅提升,一连五年被评为安徽旅馆业“十大旅馆(集团)品牌”,“十大婚礼旅馆”,一连两年被评为“安徽省十大百亿游戏星级饭店”。现因谋划需要,经研究决议,部分园地面向社会果真招租。
一、园地简介:
1、项目地点:位于景物秀丽、交通便捷的合肥市蜀山区梅山路
18号,安徽饭店B楼负一层(原SPA中心)。
2、面积:约1800平方米。
3、该区域全豪华装修,拥有专用电梯、大堂区、恒温水池、干蒸区、湿蒸区、自助餐厅、休闲大厅、棋牌室以及足浴包厢等,该中心功效齐全、设施完整、家私配套。
4、适合做SPA、桑拿、足浴等康健工业项目。
二、招租单位:
安徽饭店。
三、联系人及联系电话:
有意向承租者可与安徽饭店综合办公室联系。
联 系 人:张女士 杜先生 大堂副理
联系电话:62218175、62218176、18955176057
四、租赁年限及租金:
1、租期原则3-5年,凭证竞租者现适用途最终确定。
2、租金:不低于6.5万元/月。
五、招租条件:
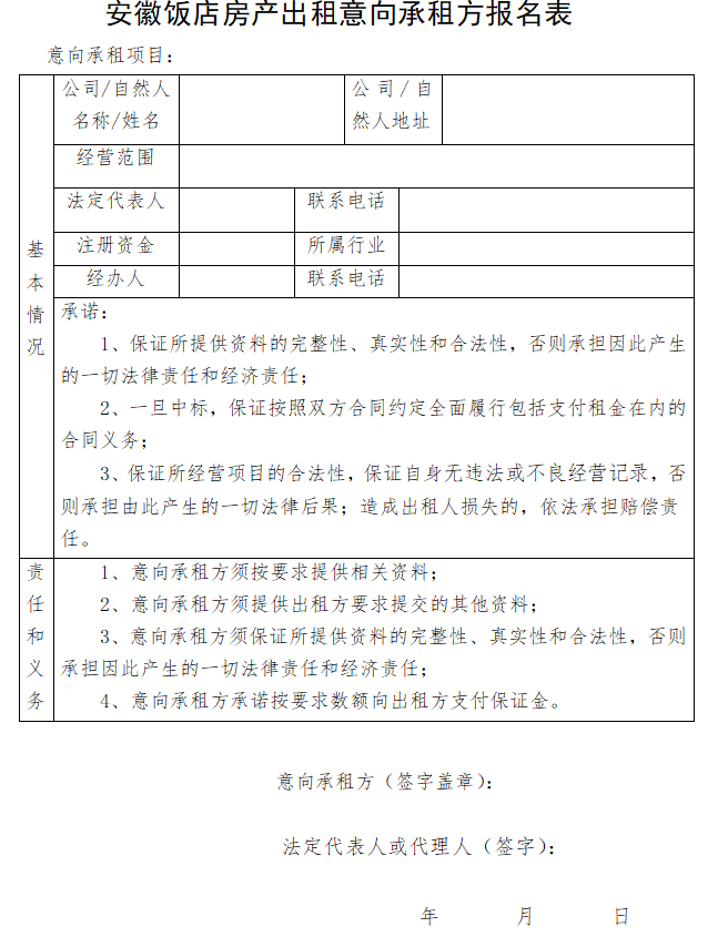
凡具有正当身份伎帐质的自然人或公司,均可加入报名竞租。
六、招租形式:
接纳果真、公正、公正的原则有底价对外招租,租金出价最高者中标,以竞投或协议方法确定中标侯选人。
七、项目要求:
谋划种种国家认可的正当谋划项目(自行取得政府职能部
门的正当允许)。
八、报名时间:
2022年2月16日起至2022年3月1日,双休日除外,逾期不再接受报名。
九、报名所在:
安徽饭店A座二楼综合办公室。
十、报名方法:
凡有意向报名加入竞租的正当身份自然人,需持竞租人自己
身份证原件及复印件报名;凡有意向报名加入竞租的正当资质公司,需持公司营业执照、法定代表人身份证原件及盖章复印件报名。
十一、报名包管金:
3万元,竞租中标后可冲抵首付款或履约包管金使用;竞租落选,7个事情日退回。
十二、投诉受理单位及电话:
安徽饭店纪委,0551-62218106。
十三、其他用度:
水、电、空调、蒸汽、卫生、物业、停车以及其他用度按标
准另行肩负。
2022年2月16日

- 上一篇:春晓花园项目一期商业部分装修招标通告
- 下一篇:?安徽饭店园地租赁招租通告




